普华永道周瑾详解中介五大趋势:增长从机会驱动转向能力驱动,须掌握价值环节主动权互联网+

慧保天下—专业保险信息服务商 / 慧保天下 / 2020-09-23 10:20 /
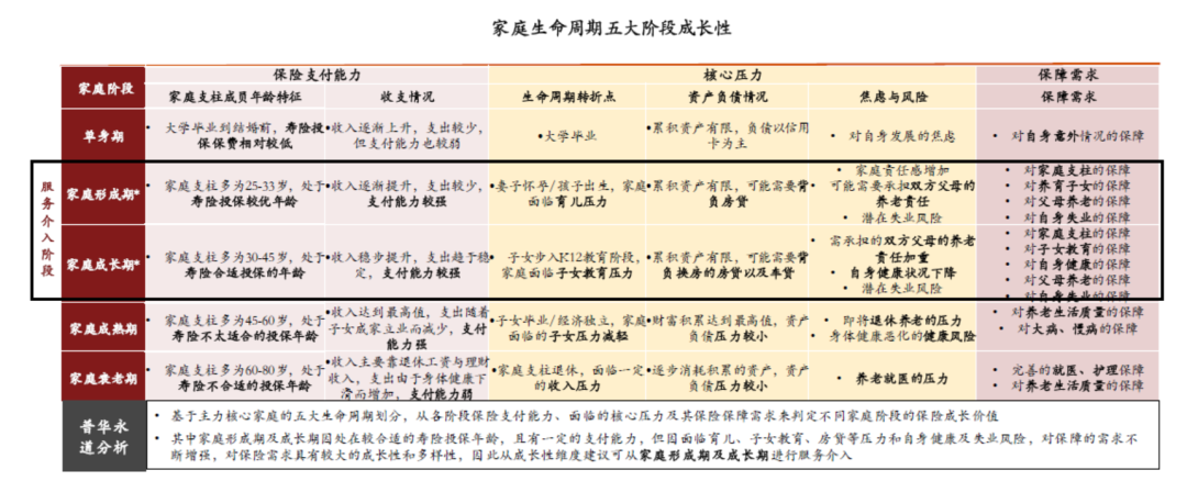
内外部因素变化,加速保险业增长模式从机会驱动转向能力驱动

编者按

2020年,突如其来的疫情无疑加速了中介机构的洗牌进程,近期又有大型公司喊出了去中介化的口号,究竟哪些中介会被洗牌?怎么做才能保持增长的活力?

面对签单率下降、规模下滑的现实,科技转型投入门槛高,投入产出比难以评估。在成本有限的情况下,中小型中介是否还有更多实现突围的路径?

9月11日,在慧保天下&众安科技于上海举办的保险中介“线上化”共创交流会上,普华永道合伙人周瑾分享了题为《科技驱动保险中介市场的后观察》的演讲。

普华永道周瑾:增长从机会驱动转向能力驱动,掌握价值环节主动权

他认为,后疫情时代,保险行业增长模式、价值链、数字化、生态与流量以及客户体验方面呈现出五大趋势,将成为影响保险中介的重要因素。他同时指出,以客户为中心,从客户体验驱动来看未来的业务模式和经营理念,互联网企业有太多可以借鉴的东西,但保险行业的转变还有待更深层次的触动。

以下内容根据周瑾发言整理:

今年疫情期间,我参加过几次线上研讨会,我总结今年是“乌卡时代”(即VUCA ,指的是易变不稳定volatile、不确定uncertain、复杂complex、模糊ambiguous),在各种不确定性的波动背景之下,有3只“黑天鹅”、2只“灰犀牛”需要关注。

3只“黑天鹅”:一是疫情;二是股指多次熔断;三是油价跌到负值。

2只“灰犀牛”:一是中美冲突从贸易战升级到科技战和金融战,二是低利率趋势。

尽管全球存在不确定性和经济增长可能放缓的大环境,但是今年年初,慧择赴美成功上市让行业看到希望。此外,资本频频抛出橄榄枝,不少新型中介获得资本加持。

去年,我们协助PE机构寻找中介投资机会,帮助中介市场融资,在这些过程中,我们发现行业对中介未来的发展持积极乐观的态度。尤其近几年,随着很多新型中介模式的诞生,保险中介广受关注。

我的主旨演讲将从后疫情时代保险业的五大趋势出发,跟大家分享。

趋势一

内外部因素变化,加速保险业增长模式从机会驱动转向能力驱动

过去多年,保险业高速增长,今年增速大幅放缓,大家认为是受疫情影响,其实从另外一个角度来看,这是行业回归本源的过程,行业不可能一直保持过去双位数的增速。

从保险中介行业自身发展来看,其增速高于保险业平均增速,其中,专业中介渠道保费收入占行业总保费10%,上升速度也非常快。

过去,保险业发展是机会驱动,凭借国家的政策红利、市场化红利以及人口红利成长起来,而未来,保险行业的增长模式一定是能力驱动,主要包括竞争方式、业务组合和能力体系3个方面。

保险业是所有行业中跨界竞争最激烈的,互联网公司、科技企业、汽车及医药厂商等,但凡手里有流量、场景、客户的都参与其中,作为传统保险人,能不能在激烈的竞争格局中找到自己的立足点?

以京东为例,作为电商行业的后起之秀,前有当当、淘宝,在互联网赢者通吃的格局中,为什么京东能活下来?主要是京东当年布局时坚持自建物流体系,虽然耗时费力,但是现在大家的普遍感受是京东送货最快,这是京东在电商领域立足的根本点,它构筑了一个别人无法简单复制的护城河。

纵观保险业,尤其在产品领域,公司同质化竞争激烈,一款爆品出来,马上有公司跟风模仿。

在国际上,大型保险中介机构往往集中在财产险领域。未来,国内是财产险还是寿险空间更大呢?我认为中国增长模式从靠出口、投资拉动转为需求拉动,基于国家庞大的人口基数,巨大的医疗养老保障缺口,保险业围绕人的生老病死大有文章可作,保险中介机构未来往人身险方向发力的空间更大。

趋势二

保险业务价值链重构,对价值环节占据主动权的机构才能生存发展

保险业务价值链很长,包括前端的产品设计开发,中端的承保销售以及后端的理赔服务和保单管理,在这个链条上,跟客户产生互动的机会非常多。

对传统保险中介而言,大部分机构主要关注销售,如果光守住这一点,不太可能把一条鱼从鱼头吃到鱼尾。

目前,市场上一些新型保险中介机构,除了销售环节做得好,理赔服务做得也不错。大家都在传统保险公司的价值链条上进行延展,也就是所谓的跨界,不少保险经纪代理公司都有自己的产品设计团队以及专属的定制产品。例如,慧择定制的守卫者重疾险、小雨伞定制的擎天柱定期寿险等。

如果中介机构能够带着客户找保险公司打造专属产品,议价能力优势明显,这时保险公司成了贴牌方,承保风险也更多地转移到保险公司,这是双方博弈的过程,市场竞争就是这样,你在价值链条上能把握哪些关键环节,这决定了你在未来的核心竞争力。

这些年,保险公司一直喊“去中介”,说白了就是取代经代销售环节做直销,把握保险整个价值链,从而直达客户;而中介机构则一直呼吁产销分离,期望保险公司只做产品开发,销售环节交给中介,其实也是想在价值链条找到自己的阵地,其核心是有没有能力跨到别人的价值链条上。

近几年,健康险火爆,市场空间也很大,不管是保险公司还是中介机构,都在蓄力打造健康管理服务能力。2019年11月,银保监会发布新版《健康保险管理办法》,保险公司可以将健康保险产品与健康管理服务相结合,提供健康风险评估和干预、疾病预防、健康体检、健康咨询、健康维护、慢性病管理等服务。

从中可以看出,健康管理服务越来越被视为健康险经营中不可或缺的一项服务,这个生态中不光有传统医疗机构、药企,还有科技公司、连锁药店、体检机构参与到其中。

保险行业的跨界竞争,能不能守住自己的价值链条,是以守的状态还是攻的姿势,这取决于机构自身的能力。

趋势三

数字化能力是当前保险机构的转型升级的核心能力

“数字化”成为时代发展的普遍趋势,可以对其进行两个维度的划分:

一是数字化体验模式(Go Digital)。例如数字化客户洞察、数字化营销、数字化客户体验及数字化渠道。

二是数字化体验模式(Be Digital)。例如数字化创新协同、数字化风控、数字化资产管理、数字化组织人才以及数字化生态。

数字化能大幅降低运营成本,现在全面推行车险综合改革,银保监会也鼓励具备条件的公司探索全流程线上化。今年上半年,银保监会下发《关于推进财产保险业务线上化发展的指导意见》指出,到2022年,农险、意外险、车险、短期健康险、家财险等业务领域要达到80%以上的线上化。

疫情期间,我们提出“五大”数字化能力建设聚焦,这是未来保险机构打造的数字化能力的5个维度。

维度1

线上线下融合(OMO)

疫情对渠道端线上线下融合的销售与服务能力带来挑战,暴露了保险公司渠道端的短板。

虽然客户越来越线上化,但传统线下渠道仍有其独特的优势,保险公司应结合自身禀赋优势,借鉴电商“新零售”变革经验,实现差异化的OMO融合营销和服务,是未来竞争的关键制胜点之一。

维度2

私域流量获取与经营

大流量平台成本不断攀升,转化率不高,件均价值和复购率低,大平台把持客户主导权,险企触达客户受限。细分领域新兴平台在垂直领域风生水起,基于KOL的个人IP影响力大,粉丝忠诚度高和粘性大,更具保险转化的价值。

未来险企会逐步舍弃大流量平台,转为基于自建平台或合作等模式,获取和经营私域流量,注重客户忠诚培养和价值挖掘。

维度3

体验驱动设计

客户购买保险,实质上是为获得保险服务。在投保及承保期间、出险时与出险后等环节的全面服务,是抓住、挽留、深挖客户价值的关键。

未来数字化建设应从客户体验细节入手,进行全面体验优化设计,按照全场景、全旅程体验设计的要求,重构客户旅程,将特殊场景下渠道前端的服务体验纳入势在必行。

维度4

决策智能化

决策智能化是数字化建设的高层次要求。随着科技的持续投入和应用,大部分险企都将具备线上服务能力,渠道线上化将不足以形成差异化竞争的护城河,未来的优势更多体现在整个服务渠道、产品投放、服务策略的精准、智能匹配上。

决策智能化也是业务线上化进程的更高层次发展的必然要求,通过智能化实现后端专业能力向前端的快速投放,提高销售和服务的效率和水平。

维度5

金融孪生

我们将金融领域的数字孪生定义为“金融孪生”。数字孪生技术原应用在工程制造领域,在金融领域应侧重在基于业务世界的客户、渠道、产品、营销等数据,在数字世界进行模拟和建模,从而对未来经营提供全面的预测和分析支撑。

数字孪生技术应用是数字化的更高阶段,对业务全流程管理、业务数据化、数据资产管理、业务建模、分析和预测技术、业务智能决策能力等都有更高的要求。

趋势四

客户日趋多样化和个性化,险企注重客户体验与服务

对客户进行重新认知,从态度—行为—绝对需求的维度定义客户,形成微观分群及客户画像

大家对客户画像、分群并不陌生,但业内极少机构真正做得好。

一家大型保险集团号称拥有5亿客户,但是我们在对保险客户进行画像时发现,除了保单上的姓名、年龄、性别、身份证号等简单信息,保险公司对客户生老病死相关保障需求,例如健康状况、生活习惯、个人喜好以及家庭构成全然不知。

其实,大部分保险机构很少对存量客户认真做过挖掘,大家都把销售作为业务拓展的终点,实际上保单销售只是保险价值链客户服务的起点。

很多机构认为,只要保单销售出去,客户就是自己的,实际上,客户可能同时持有多家公司的保单,而且最有价值的并没有在该机构投保。在一些短险卖出去之后,客户其实还有很多其他保障需求,公司可以对客户结婚、生子、二胎等人生关键节点进行分析,把握客户全生命周期不同的保障需求并主动营销。

未来,谁对客户分群越精准,谁的销售效率就越高。

从单体客户延展至家庭客户,开发多元化的家庭保险保障需求

怎样把客户从个人延展到家庭,这里大有文章可作。

例如,车是跟个人及家庭出行绑定的载体,曾经有公司专门针对奥迪车主设计了一款保险产品。很明显,奥迪跟跑车、SUV的车主群体明显不同,其家庭保障需求也各异。

人身险方面,我们购买意外险、重疾险以及养老年金,这些保障并不简单只为个人,客户会考虑家庭未来的经济负担。

我们曾对家庭的不同阶段进行划分,通常认为结婚是一个家庭的起点,从传统意义上来看,这意味着新生家庭从原生家庭中脱离出来,在财务上成为一个新的经济体,并且这个过程还伴随财富传承的问题,例如父母资助孩子购房。

随着可支配收入的增加,家庭对风险的保障预期也会增加,这些都是建立家庭账户很重要的关键节点。此外,家庭生养孩子后又是一个关键节点,持续经营客户,必须对客户全生命周期进行跟踪,家庭不同的时间节点意味着不同的保险需求。

普华永道周瑾:增长从机会驱动转向能力驱动,掌握价值环节主动权

来源:普华永道分析

驱动用户体验提升,加速体验策略从规划到执行

客户体验是一门专业的学科,需要从策略、政策、流程、平台等方面综合考量。

以手机为例,苹果、华为相比,两家公司的基因决定了两者的企业形象风格以及客户体验上会有很大不同。

互联网企业非常关注客户体验,网站设计非常人性化,需要点击的地方颜色非常突出,能用图形直观表示的地方就不用文字。

在客户体验的差异上,也会体现在对待客户退货的态度和政策,相对而言,苹果给客户的感受更好,这与从客户角度出发的经营理念不无关系。

趋势五

生态场景构造获客黏客,流量运营实现客户价值提升

我们看到,不论是阿里、腾讯,还是平安都在加速布局生态圈,巨头们目前在各自领域各有千秋。

对保险行业而言,我们要通过参与或自建生态圈/群,提供保险营销场景,利用客户分群和精准营销技术实现客户转化和管理。

大家合作基于共赢点,如果只是蹭流量或帮持一把往往不可持续,保险机构可以借助合作方打造生态,选择功能支持合作、联合获客或营销两种不同的合作模式,建立双方共赢的合作机制。

保险是低频交易,把低频变为高频,从生态入手是一个核心点。例如,大家利用可穿戴智能设备每天监测步数、心率、睡眠等,这些高频的参数都能跟健康保险结合起来,通过链接整合为客户提供综合服务。

以往,我们谈生态更多是获客,花费不菲的成本获得流量,实际上客户主导权不在我们手里,这给续保和二次开发带来障碍,因为流量被渠道方牢牢抓在手里,这也是新型保险中介平台先借助互助、众筹搭建流量平台的原因,360金融、水滴、美团等能够切入保险价值链,就是因为自身可以凭借场景和流量变成渠道方。

大部分没有场景和流量的保险中介怎么办?以大健康为例,保险机构与医、药、患、TPA之间形成复杂的生态。

普华永道周瑾:增长从机会驱动转向能力驱动,掌握价值环节主动权

来源:普华永道分析

现在,除了传统医院、药企、险企和药店,就连科技公司都参与到大健康产业发展中来,这个生态变得越来越热闹,每个参与者都想在链条上找到自己的角色,保险机构要在健康生态中找准自己的定位,首先要对生态有深刻的认识和理解,切入跟自己能力匹配的链条环节。

任何一家保险机构,无论有无资源,都可以借力衔接“最后一公里”,解决特定场景的痛点,构筑一条业务模式的护城河就能在生态中获得生存与发展。


< END >

阅读延展

1
3