“三定”已定,一正四副、107个局级,财、寿险机构准入归财、寿险监管部政策解读

2018年8月22日,一份《中国银行保险监督管理委员会职能配置、内设机构和人员编制规定》(以下简称“三定方案”)开始在银保监会内部传阅,其内部OA系统均可看到,该文件标有“非密”、“普通”、“此件公开发布”等字样,但尚未对外发布。

2018年8月22日,一份《中国银行保险监督管理委员会职能配置、内设机构和人员编制规定》(以下简称“三定方案”)开始在银保监会内部传阅,其内部OA系统均可看到,该文件标有“非密”、“普通”、“此件公开发布”等字样,但尚未对外发布。

 

文件显示,该文件已经正式由中共中央办公厅、国务院办公厅印发。该方案经中央机构编制委员会办公室审核后,已报党中央、国务院批准,于2018年8月14日正式施行。

 

根据该方案,三定之后,中国银保监会机关事业编制925名。设主席1名,副主席4名,司局级领导职数107名(含机关党委专职副书记1名,机关纪委书记1名,首席风险官、首席检查官、首席律师和首席会计师各1名)。

 

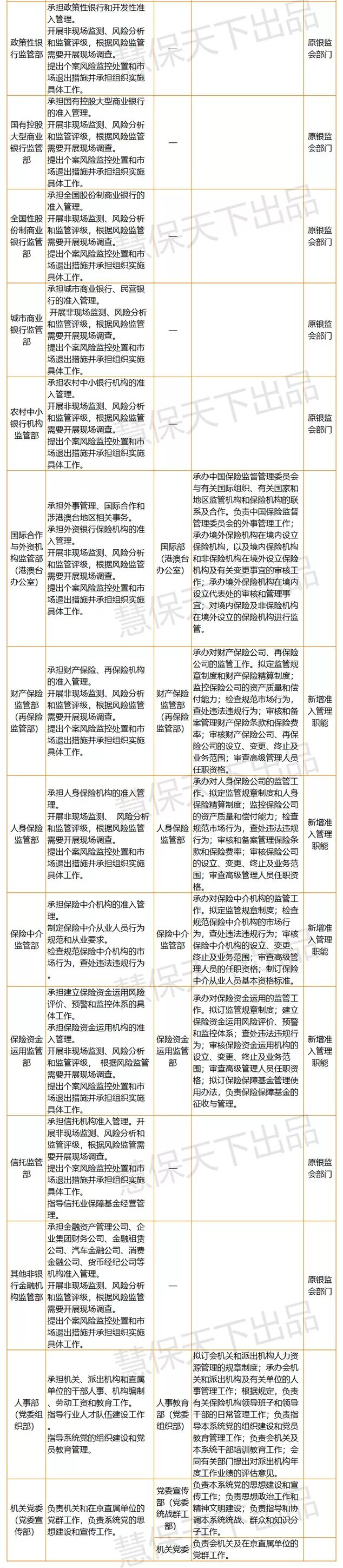
内设机构则将形成26+1的机构新格局。而原保监会只有15个部门,外加一个机关党委以及2个事业单位:培训中心、机关服务中心。

 

整体来看,三定方案在原银监会以及原保监会内设机构的基础上做了一些加、减、拆分的动作。

 

新增两大部门,分别是重大风险事件与案件处置局(银行业与保险业安全保卫局)、公司治理监管部,凸显当下金融监管重点、难点。

 

大多数事务性部门被合并,以原保监会为例,办公厅、政策研究室、财务会计部(偿付能力监管部)、保险消费者权益保护局、法规部、统计信息部、国际部(港澳台办公室)等都与对应的原银监会内设机构进行了合并。

 

而保险业的独有的业务监管部门都得到保留,例如财产保险监管部(再保险监管部)、人身保险监管部、保险中介监管部、保险资金运用监管部等。

 

只有个别部门不再保留,原有的职能被拆分至不同部门,例如原保监会发展改革部,三定之后,该部门将不复存在,其主要职能被拆分给不同的几个部门,例如,公司治理监管的职能被划入新成立的公司治理监管部;最重要的机构准入管理职能则划分至各个业务监管部门,这也意味着,财产保险监管部(再保险监管部)、人身保险监管部、保险中介监管、保险资金运用监管部具备了远超以往的职能。

 

另外,业界较为关注的针对金融科技的监管职能被划归创新业务监管部。该部门不但负责协调开展银行业和保险业机构资产管理业务等功能监管,还要为银行业和保险业创新业务的日常监管提供指导和支持,与此同时,还承担银行业和保险业金融科技等新业态监管策略研究等相关工作。

 

三定之后,银保监会26+1个内设机构及其职责范围如下表所示:


阅读延展

1
3