保险业终极“紧箍咒”来了!拟要求险企设立资产负债管理专业部门,董事会、高管层各司其职政策解读
继2018年发布《保险资产负债管理监管暂行办法》和五项监管规则,近日,保险公司资产负债管理政策全面升级,国家金融监管总局拟定并发布了《保险公司资产负债管理办法(征求意见稿)》,要将资产负债管理理念切实贯彻到险企经营的每一个环节,新规一旦实施,以后,险企无论是进行产品设计,还是调整产品策略、渠道费用等等,都需要考虑其对于资产负债匹配指标的实际影响。
保险业就此又多了一个最全面的“紧箍咒”,但也因此,行业经营理念或将迎来全面升维——业界人士常说,当下保险行业进行的改革本质是一种经营理念的全面升维,标志之一就是从过去的资产负债“两张皮”走向真正的“资产负债匹配管理”。在不少险企偿付能力承压的当下,在新会计准则全面实施的前夜,全面强化资产负债匹配管理,正当其时,可以帮助行业更好的应对各类风险,提升经营韧性。
《征求意见稿》为了推动险企更好的进行资产负债管理,其要求险企董事会、高管层、各相关部门都须明确在资产负债管理中的职能,同时首度提出“保险公司应当设置资产负债管理部门”,要求资产负债管理的意识切实落实到险企经营的各个环节当中。此外,首次提出了久期、收益方面的量化监管指标,或对寿险公司的经营行为产生较大影响。
以下就是《征求意见稿》的主要内容:
对比《暂行办法》,《征求意见稿》发生五大变化:成本收益指标评价周期拉长至3-5年,引导保险公司长期经营
相较于2018年发布的《暂行办法》,新发布的《征求意见稿》无异于一次全面升级, 其制定遵循四大原则,包括坚持问题导向、反映经济实质、促进管理优化、加强制度协调,相较于2018年发布的《暂行办法》,《征求意见稿》主要发生了五大变化:
一是进行制度整合。《办法》将过去分散在暂行办法和五项监管规则的相关要求进行整合,监管框架更加完整。
二是健全组织架构。压实保险公司资产负债管理各层级责任,突出资产负债管理部门独立性,保障其履职能力,明确实施长周期考核评价。
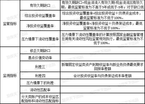
三是明确监管指标。设立有效久期缺口、综合投资收益覆盖率、净投资收益覆盖率、沉淀资金覆盖率、压力情景下流动性覆盖率作为监管指标,明确指标阈值,对不达标的公司将采取监管措施。
四是优化指标计算口径。根据宏观经济变化调整压力情景,将金融衍生工具的风险对冲作用纳入久期计算,对成本收益指标评价周期拉长至3-5年,引导保险公司长期经营,培育耐心资本。
五是完善监管措施。明确监管可以视情形采取监管谈话、下发监管意见书、专项压力测试、扩大检查范围、依法要求调整保险业务结构或资产配置结构,以及法律法规规定的其他措施。
明确资产负债管理目标和管理原则,保险公司须承担资产负债管理主体责任
《征求意见稿》明确了资产负债管理的定义,即“保险公司根据公司发展战略、经营目标和风险偏好,制定、执行、评估和调整资产负债相关的政策和程序,维持资产与负债的合理匹配,降低资产负债错配风险”。
同时,其明确资产负债管理的目标包括期限结构匹配、成本收益匹配、流动性匹配。

《征求意见稿》明确,保险公司应当承担资产负债管理的主体责任,建立健全资产负债管理体系,加强资产负债联动管理。
同时,明确保险公司进行资产负债管理应当坚持四大原则,包括:
(一)全面覆盖。资产负债管理覆盖保险公司普通账户全部资产和负债,将资产和负债作为一个整体管理,同时兼顾不同类别的负债特征,采取差异化的资产配置政策。
(二)合理匹配。资产负债匹配是与公司发展战略、风险偏好、资本实力和管理能力相适应的匹配。保险公司应当能够有效管理资产负债错配风险,将错配程度维持在合理范围之内。
(三)稳健审慎。资产负债管理应当确保资产和未来收入能够覆盖保险公司对投保人的义务、资本要求以及其他责任或活动。负债端坚持长期稳健经营理念,优化负债结构,提升业务核心竞争力。资产端坚持长期稳健价值投资理念,遵循安全性、收益性、流动性原则。
(四)统筹协调。资产负债管理应当统筹经济价值、盈利能力、流动性和偿付能力要求等多维目标,反映资产和负债之间的相互影响,并考虑不同资产类别之间的相关性,以及产品和业务种类之间的相关性。
重塑险企治理结构,让资产负债管理成为企业经营核心,首提“保险公司应当设置资产负债管理部门”
在《人身险业再现BUG:缺少专业资产负债管理部,资管公司不利于资负两端统筹》一文中,慧保天下就曾明确提出当前保险公司治理体系不太适应资产负债管理的要求,典型表现之一就是缺少专门的资产负债管理部门,而很多银行,早就设立了这样的专业部门,将资产负债统筹考虑早已经内化成为了一种习惯。
而《征求意见稿》中最值得关注内容之一,即从公司治理层面明确了要将资产负债管理视为险企经营管理的核心内容之一,董事会、高管层、资产负债管理部门以及其他职能部门都要各司其职。
更重要的是,《征求意见稿》首度提出“保险公司应当设置资产负债管理部门”。这意味着,该新规一旦正式开始实施,将在一定程度上重构保险公司的内部治理结构。
保险公司应当明确规定董事会和高级管理层的资产负债管理职责,建立由董事会负最终责任、高级管理层直接领导、资产负债管理部门统筹协调、职能部门相互协作、内部审计部门检查监督的分工明确、报告路线清晰、高效执行的资产负债管理组织体系。
保险集团(控股)公司应当充分考虑集团整体层面资产与负债的匹配性,督促集团内保险公司与保险资产管理公司加强资产负债联动管理,有效识别、计量、监测和控制保险集团总体风险状况。
针对董事会、高管层、各相关部门具体的职能,《征求意见稿》也进行了明确。
简言之,董事会应当设立资产负债管理委员会(或具有相应职能的委员会);高级管理层应当设立资产负债管理执行委员会,委员至少包含分管产品、精算、主要销售渠道、投资、风险管理、财务等职能部门的公司级负责人;资产负债管理部门,应当保持独立性,不受保险业务和投资管理部门干预;保险公司应当明确产品、精算、主要销售渠道、投资、风险管理、财务等职能部门在资产负债管理方面的职责分工。
除此之外,《征求意见稿》还要求保险公司应当明确资产负管理绩效考核部门,以及考核评价方法和标准,明确“实施长周期考核评价,防止因过度追求业务扩张和短期利润而放松资产负债管理”。
让资产负债管理落实到险企经营每一个环节:险企应根据自身业务性质、规模、复杂程度和风险特征,制定资产负债管理政策和程序
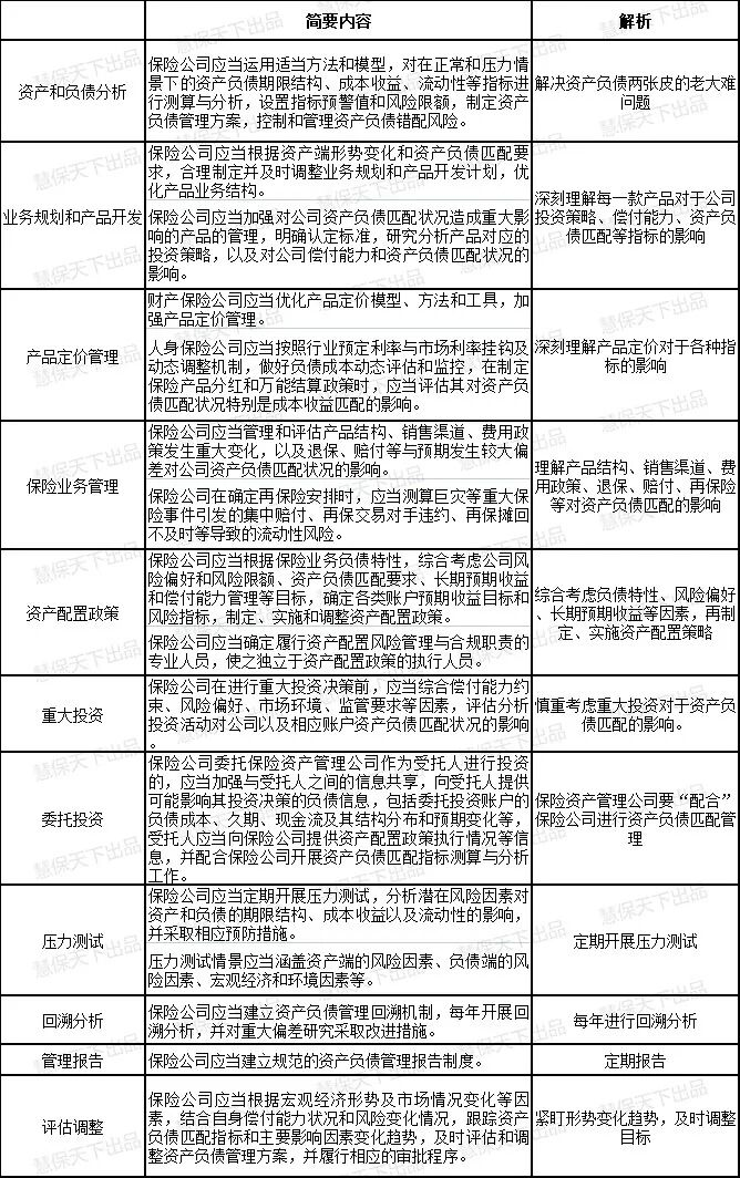
《征求意见稿》要求保险公司制定资产负债管理方案,在业务规划、产品开发和定价、保险业务管理、资产配置政策、重大投资等环节加强资产负债联动,开展压力测试和回溯分析,定期编制报告,并对资产负债管理策略做出及时调整。

设立监管指标和监测指标:结合新会计准则和偿付能力规则调整,设立资产负债监管指标,明确指标阈值:新增部分监测指标,设置差异化的预警区间,适时进行风险提示
《征求意见稿》明确保险公司应当在法人层面计算资产负债管理监管指标和监测指标。对于监管指标,设定最低监管标准,加强指标限额管理;监测指标用于资产负债错配风险的识别与预警,提高风险管理水平。
其中,财产险公司资产负债管理指标:

其中,人身险公司资产负债管理指标:

监管可以视情形采取监管措施或依法实施行政处罚
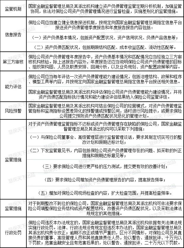
《征求意见稿》明确保险公司信息报告、第三方审核和能力评估要求,监管可以视情形采取监管措施或依法实施行政处罚。详细内容包括:






